深圳市伊俐信科技有限公司
消防產品,認證,檢測,技術,管理,咨詢服務中心
消防產品,認證,檢測,技術,管理,咨詢服務中心
2022-04-24 15:29:58 責任編輯:深圳市伊俐信科技有限公司 瀏覽:0
中華人民共和國住房和城鄉建設部
公 告
2022年 第57號
住房和城鄉建設部關于發布行業標準《卷簾門窗》的公告
現批準《卷簾門窗》為建筑工業行業產品標準,編號為JG/T302-2022,自2022年8月1日起實施。原《卷簾門窗》(JG/T302-2011)同時廢止。
本標準在住房和城鄉建設部門戶網站(www.mohurd.gov.cn)公開,并由住房和城鄉建設部標準定額研究所組織中國建筑出版傳媒有限公司出版發行。
住房和城鄉建設部
2022年4月6日


前言
本文件按照GB/T 1.1-2020《標準化工作導則 第1部分:標準化文件的結構和起草規則》的規定起草。
本文件是對JG/T302-2011《卷簾門窗》的修訂,與JG/T 302-2011相比,主要技術變化如下:
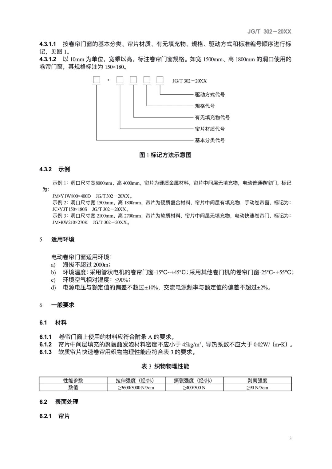
a)增加了第5章適用環境;
b)增加了耐雪荷載性能、遮陽性能、抗沖擊性能要求;抗風壓性能修改為抗風性能;傳熱系數分級修改為保溫性能;
c)增加了防盜功能、耐火功能、防夾安全性能、電氣安全性能要求。
本文件由住房和城鄉建設部標準定額研究所提出。
本文件由住房和城鄉建設部建筑制品與構配件標準化技術委員會歸口。
本文件參加編制單位:中國建筑金屬結構協會、浙江都倫智能科技有限公司、浙江久易電子科技有限公司、福建安麟智能科技股份有限公司、國家安全防范報警系統產品質量監督檢驗中心(北京)、漳州市杰龍機電有限公司、寧波杜亞機電技術有限公司、哈爾濱金之鼎智能門窗有限公司、江蘇昆山新恒邦門業有限公司、北京市勝利門業有限公司、江蘇丹特斯科技有限公司、鄭州市平和電子科技有限公司、汕頭市新為鎖具有限公司、江蘇美好門業科技發展有限公司、杭州振嘉實業有限公司、尚飛簾閘門窗設備(上海)有限公司、江蘇捷陽科技股份有限公司、上海柏恩博門業有限公司、杭州威仕達機電科技有限公司。
本文件主要起草人:潘冠軍、林夕范、戴建國、孫劍、施建煜、毛小明、歐陽暉、邱日祥、林漢青、俞連炯、徐顯輝、郭成、解振通、賈春林、職軍濤、余德煌、潘國柱、王小華、段昀、顧海風、林志宇、湯衛權。
本文件所代替文件的歷次版本發布情況為:
——JG/T 3039-1997;
——JG/T 302-2011。























全國統一服務熱線
139 2463 7548
郵箱 :591053467@qq.com
總部地址:深圳市光明區鳳凰街道南太云創谷產業中心3棟6樓