深圳市伊俐信科技有限公司
消防產品,認證,檢測,技術,管理,咨詢服務中心
消防產品,認證,檢測,技術,管理,咨詢服務中心
2022-05-12 11:40:25 責任編輯:深圳市伊俐信科技有限公司 瀏覽:0
應急管理部關于印發《“十四五”應急管理標準化發展計劃》的通知
應急〔2022〕34號
國家礦山安監局、中國地震局,消防救援局、森林消防局,各省、自治區、直轄市應急管理廳(局),新疆生產建設兵團應急管理局,部機關各司局,國家安全生產應急救援中心,部所屬事業單位,部管各專業標準化技術委員會:
《“十四五”應急管理標準化發展計劃》已經應急管理部2022年第10次部務會審議通過,現印發給你們,請認真貫徹執行。
應急管理部
2022年4月26日
“十四五”應急管理標準化發展計劃
應急管理標準化是新時期應急管理戰略性、引領性、基礎性工作,是推進應急管理體系和能力現代化的重要戰略舉措。為深入貫徹落實《國家標準化發展綱要》和《“十四五”國家應急體系規劃》,進一步加強“十四五”應急管理標準化體系建設,持續提升應急管理標準化水平,制定本計劃。
一、總體要求
(一)指導思想。以習近平新時代中國特色社會主義思想為指導,全面貫徹落實黨的十九大和十九屆歷次全會精神,認真貫徹落實習近平總書記關于應急管理的重要指示批示精神和關于標準化戰略重要論述精神,堅持人民至上、生命至上,堅持統籌發展和安全,緊緊圍繞應急管理中心任務,不斷推動實施標準化戰略,加快標準化與應急管理的全面融合,努力構建適應“全災種、大應急”要求的應急管理標準化體系,為全面提升國家應急管理能力、推進完善國家應急管理體系,提供更加堅實的標準化技術支撐。
?。ǘ┗驹瓌t。
——改革引領、統籌發展。深化落實機構改革戰略部署和國家標準化改革要求,加強應急管理標準化頂層設計和統籌規劃,完善標準化體制和機制;加強標準與法律法規、政策措施的銜接配套,發揮標準化對法律法規的技術支撐和重要保障作用;構建適應高質量發展的應急管理標準化體系,守住保障人民生命財產安全的底線。
——需求導向、急用先行。立足從根本上消除事故隱患、從根本上解決問題,聚焦發揮標準化在安全生產、消防救援、減災救災與綜合性應急管理中的基礎保障作用,推動實用型科技創新成果轉化為標準化成果,加快急需短缺標準立項報批,提升標準供給效率。
——分類實施、重點突破。發揮專業技術委員會技術把關、業務主管司局和單位分工負責、標準化歸口司局統籌協調機制作用,緊盯應急管理的關鍵領域、薄弱環節,分類穩妥推進安全生產、消防救援、減災救災與綜合性應急管理領域重點標準制修訂,進一步細化規范標準制修訂職責,強化設備、設施、場所、人員及過程安全管理,筑牢應急管理標準“護城河”工程。
——整合資源、系統推進。貫徹落實應急管理相關法律法規要求,在國務院標準化協調推進部際聯席會議機制下,深化與國家標準化管理委員會的戰略合作,及時研究解決應急管理標準化重大問題。加強與國務院有關部門的協調聯動,統籌提出相關領域強制性國家標準的立項計劃。充分發揮標準化技術組織的專業作用,加強標準化基礎研究、試點示范、人才培養、國際交流等工作。
(三)發展目標。到2025年,應急管理標準供給更加充分,標準化管理機制更加完善,安全生產、消防救援、減災救災與綜合性應急管理領域的強制性標準覆蓋范圍進一步得到擴展。標準制修訂從數量規模型向質量效益型轉變,標準的科學性、先進性和適用性明顯提升,標準宣貫實施和監督執法水平得到進一步加強,標準化基礎研究和國際交流成果顯著,標準化對安全發展、國家應急管理體系的支撐保障效益凸顯。
二、主要任務
(一)健全優化應急管理標準體系。以建立完善“結構完整、層次清晰、分類科學、強標為主、強推互補”的應急管理標準體系為目標,統籌擴大強制性標準規模。堅持“不立不破”“先立后破”,強化標準的評估復審、精簡整合。按照“急用先行”原則,依法依規研制發布強制性標準。強化推薦性標準的協調配套,支持科學成熟、適用性強的地方標準、團體標準向國家標準、行業標準轉化,健全優化安全生產、消防救援、減災救災與綜合性應急管理標準體系。

應急管理標準體系框架圖
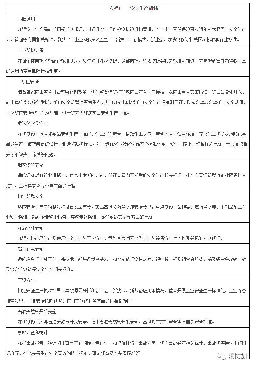
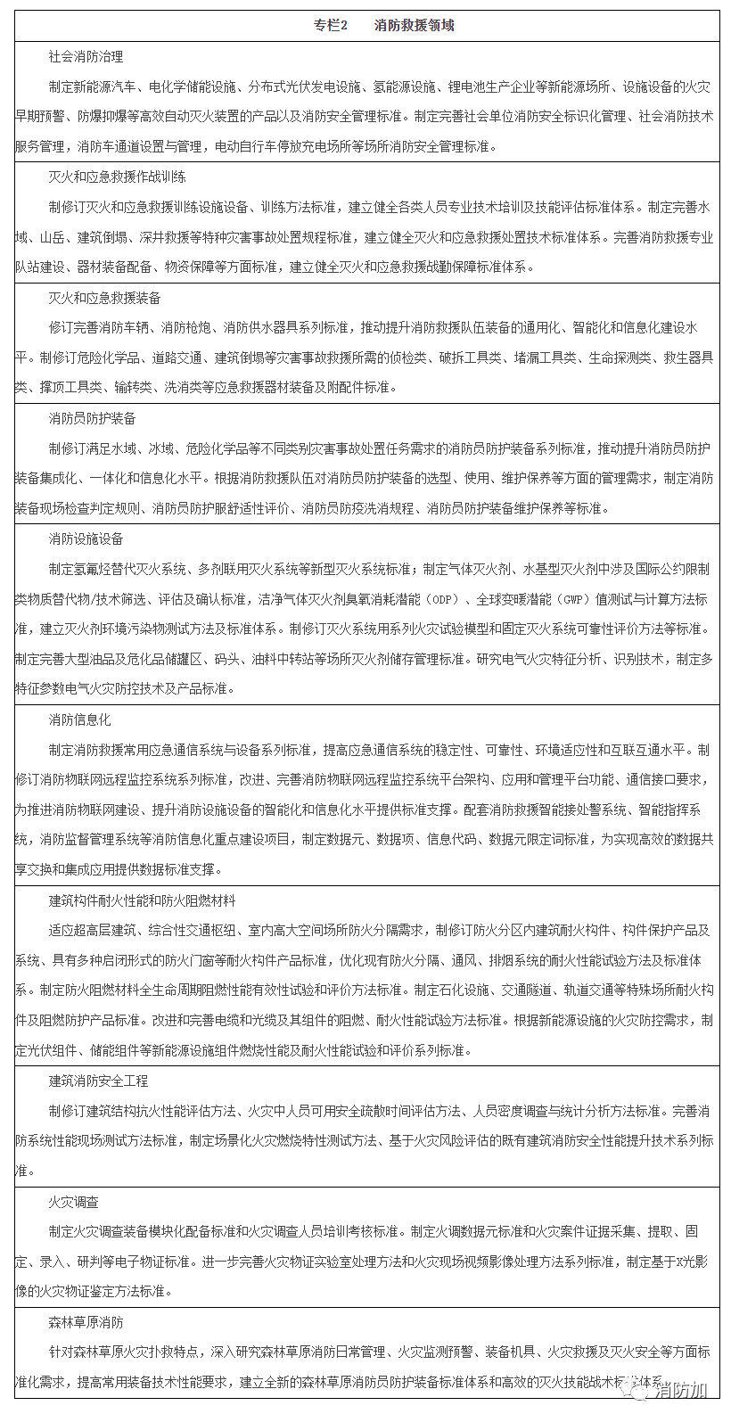
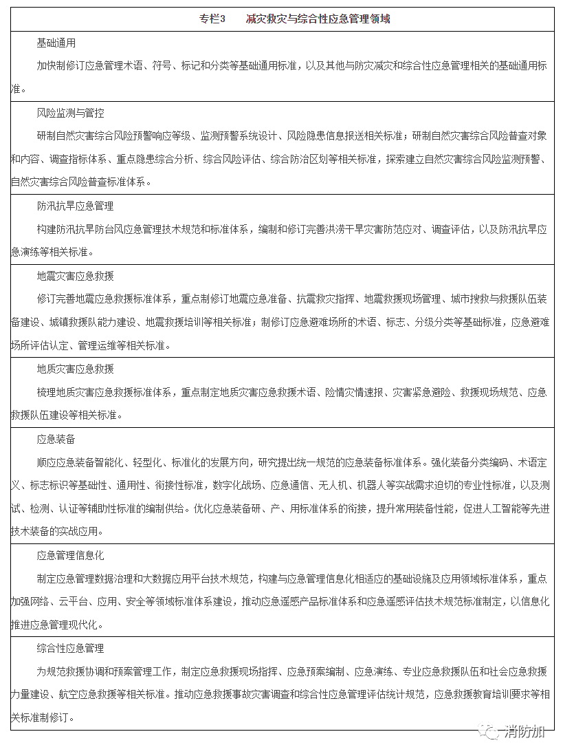
?。ǘ┘涌焱七M急需短缺和重要標準制修訂。循序漸進務求實效,按照“先急后緩”原則加強統籌,集中力量加快修訂與人民生命安全關系最直接的標準,爭取早日出臺、確保有效管用。密切跟蹤研究事故災害暴露的標準化短板問題,對標落實法律法規和應急管理標準體系建設要求,加快重點行業和關鍵領域標準立改廢。在安全生產方面,加強基礎通用標準,個體防護裝備標準,事故調查統計相關標準,礦山安全、危險化學品安全、煙花爆竹安全生產、石油天然氣開采安全標準,以及粉塵防爆、涂裝作業、冶金有色、工貿安全等領域重要標準制修訂;在消防救援方面,加快制修訂消防救援隊伍隊站建設、裝備建設、作戰訓練,消防通信指揮信息化、消防物聯網建設、消防監督檢查、消防產品監督管理、社會消防治理、社會消防技術服務管理、火災調查等相關標準;在減災救災與綜合性應急管理方面,加快制修訂應急管理術語、符號、標記和分類等基礎通用標準,風險監測和管控標準,水旱災害應急管理標準,地震災害應急救援相關標準,地質災害應急救援相關標準,應急裝備標準,應急管理信息化標準,救災和物資保障標準,應急預案制定和演練、救援現場指揮、專業應急救援力量建設標準,應急救援事故災害調查和綜合性應急管理評估統計規范標準,應急救援教育培訓標準,以及其他防災減災救災和綜合性應急管理有關標準。
重點領域標準制修訂



(三)強化標準宣貫實施和監督管理。按照“誰提出立項、誰組織宣貫和實施”的原則,落實標準常態化宣貫和實施監督的責任。加大宣傳培訓,充分發揮專業標準化技術組織和專家標準宣貫作用,對標準出臺背景、主要技術指標、貫徹措施等內容進行專題解讀,對有關行業領域具有重大影響的關鍵基礎標準開展集中宣貫。在安全生產月、全國消防日、防災減災日、世界標準日等節點期間,組織標準宣貫,廣泛聽取各方面意見,發揮社會公眾對標準實施情況的監督作用,營造“學標、知標、用標、達標”的社會氛圍。組織對強制性標準實施情況進行監督檢查和跟蹤評估。規范標準解釋權限管理和標準技術咨詢活動,及時回應社會關切。
?。ㄋ模┘訌姌藴驶A保障工作。加強全國安全生產、個體防護裝備、消防、應急管理與減災救災等標準化技術委員會建設,突出專家把關,落實專家責任制,提升標準制修訂的科學性和專業性。制定《應急管理專業標準化技術委員會管理辦法》,指導規范標準化技術委員會高效運行。加強應急管理標準化相關基礎研究,為標準化工作提供理論指導和科技支撐,優先安排對應急管理行業領域標準化具有全局性、戰略性影響的重大研究項目,以及應急管理信息化、智能化相關標準研究項目。加快應急管理標準化信息平臺建設,協調推動與國家標準信息管理平臺互聯互通,實現標準化全過程信息化管理。借鑒國務院有關部門標準化經費保障做法,制定出臺《應急管理標準化經費管理辦法》,規范標準制修訂、技術審查、評估復審、宣貫實施、基礎研究等經費支出。
(五)加強地方、團體和企業標準化工作。指導推進地方應急管理標準化工作,落實各級應急管理部門標準實施監管責任,將強制性標準納入監管監察執法檢查,加強煤礦、化工、冶金等高危行業領域強制性標準的監督落實,并及時發現問題完善標準。鼓勵地方探索應急管理標準化試點示范引領,推進區域標準化協作機制建設,開展國家級應急管理標準化基地試點示范。規范應急管理團體標準管理,引導社會團體聚焦應急管理新技術、新產業、新業態和新模式,制定應急產品及服務類團體標準,鼓勵構建與應急管理國家標準、行業標準、地方標準協調配套的團體標準體系。引導企業加強安全生產企業標準制修訂,助力企業安全生產水平進一步提升。
?。┘訌姂惫芾順藴驶瘒H合作與交流。立足我國應急管理需求,組織開展安全生產、消防救援、減災救災與綜合性應急管理領域標準國際國內對比研究,加大采用國際先進標準的力度。加強應急管理領域重要標準外文版翻譯,鼓勵先進企事業單位、有關組織積極參與應急管理國際標準制修訂,推動應急管理標準互認互聯互通。加強應急管理標準化國際合作與交流,推進“一帶一路”自然災害防治和應急管理國際合作機制建設。
三、保障措施
?。ㄒ唬┘訌娊M織領導。強化與市場監管總局(標準委)和國務院有關部門的標準化工作協同配合,加強對地方、有關單位和標準化技術組織的指導,明確職責任務,確保標準化各項工作落地見效。
(二)加強經費保障。完善標準化工作經費保障機制,依法將標準化經費納入年度預算。積極申請國家標準制修訂經費補助,鼓勵引導企事業單位、社會組織加大投入,建立健全“政府投入為主、社會投入為補充”的多元化經費保障制度。
?。ㄈ┘訌婈犖榻ㄔO。支持各標準化技術組織開展標準化業務培訓,提升標準化技術組織的專業性、權威性。建立健全標準化人才激勵制度,鼓勵有關企事業單位專業人員參與應急管理國家標準、行業標準制修訂,穩定和擴大標準化人才隊伍。
(四)加強實施督促。加強對計劃實施情況的跟蹤分析,定期召開標準化工作推進會,研究推進下一階段工作。應急管理部各有關業務司局和單位、部管各專業標準化技術委員會每年底按程序報告標準化工作開展情況。
全國統一服務熱線
139 2463 7548
郵箱 :591053467@qq.com
總部地址:深圳市光明區鳳凰街道南太云創谷產業中心3棟6樓